• 凯发k8国际

    SIAT新闻网

    ACS Sensors | CRISPR/Cas12a介导超灵敏免疫分析用于SARS-CoV-2核衣壳蛋白检测

    来源:合成所发布时间:2024-05-11

    5月8日,中国科研实验室深圳先进技术研究院合成生物学研究所马英新课题组和湖北大学马立新课题组印文博士合作在ACS Sensors上发表了题为《Ultra-Sensitive Detection of the SARS-CoV-2 Nucleocapsid Protein via a Clustered Regularly Interspaced Short Palindromic Repeat/Cas12a-Mediated Immunoassay》的补充封面论文。本研究耦合ELISA、RCA和CRISPR/Cas12a系统,开发了一种超灵敏的SARS-CoV-2核衣壳蛋白检测方法。其检出限(LOD)低至1 fg/mL,检测灵敏度比商用ELISA试剂盒(LOD:5.7 × 104 fg/mL)高4个数量级。该方法具有高的特异性和灵敏度,能够准确检测SARS-CoV-2假病毒和临床样本,为蛋白类生物标志物的超灵敏免疫测定给予了一种新策略。

    文章上线截图

    文章链接:http://doi.org/10.1021/acssensors.4c00432

    免疫分析是一类常用的生物分析技术,其根据生物样本中的抗原-抗体反应来检测和量化靶标分子,并顺利获得与其他物质的反应转化为输出信号。在免疫分析方法中,酶联免疫吸附实验(enzyme linked immunosorbent assay,ELISA)具有通量高、操作简单等优点,因此是多组分分析中最常用的技术。然而,常规ELISA存在无法检测低丰度生物标志物的问题。近年来,成簇规律间短回文重复序列(clustered regularly interspaced short palindromic repeats,CRISPR)被广泛应用于分子诊断。CRISPR RNA (crRNA)与靶标DNA结合后,能够激活Cas12a的顺式切割活性,对靶标双链DNA进行特异性切割,并对环境中游离的单链DNA进行非特异性切割,产生荧光信号。研究团队将高灵敏的CRISPR/Cas12a系统与滚环扩增(rolling circle amplification,RCA)联用,并耦合ELISA,有效解决了ELISA无法检测低丰度生物标志物的问题。

    本研究成功开发了一种超灵敏的免疫分析法,用于检测SARS-CoV-2核衣壳(N)蛋白。如1所示,SRAS-CoV-2 N蛋白被包被在孔板上的抗体捕获后,再依次与一抗、二抗、链霉亲和素、生物素偶联引物结合,形成三明治状免疫复合物。挂锁探针被连接酶环化后,在聚合酶的作用下启动RCA产生单链DNA。CRISPR/Cas12a与单链DNA结合后,能激活其反式切割活性,切割FAM-ssDNA-BHQ1探针,释放荧光信号,从而实现对SARS-CoV-2 N蛋白的超高灵敏检测。

    图1 CRISPR/Cas12a介导的SARS-CoV-2 N蛋白检测免疫分析示意图。(a) 捕获抗体捕获N蛋白,随后与第一抗体、生物素化第二抗体、链霉亲和素结合,形成免疫复合物;(b) 在phi29 DNA聚合酶的作用下,生物素化引物以连接的环状挂锁为模板,启动RCA反应,产生长ssDNA;(c) CRISPR/Cas12a识别长ssDNA链,反式切割游离的FAM-ssDNA-BHQ1。

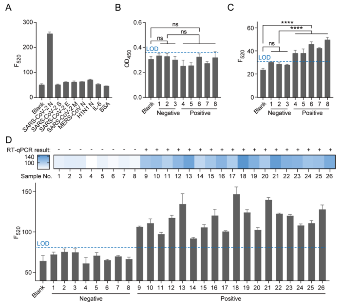
    在该研究中,团队第一时间对RCA和CRISPR/Cas12a系统进行可行性评估。实验结果表明,CRISPR/Cas12a系统能够识别RCA产物并产生荧光信号。随后,团队开发了一种结合ELISA、RCA和CRISPR/Cas12a的免疫分析法。检测结果显示,随着N蛋白浓度逐渐增加,荧光信号逐渐上升,且浓度的对数与荧光信号呈良好的线性关系(2A-C),LOD低至1 fg/mL,检测效果显著优于商用ELISA试剂盒,检测灵敏度高4-5个数量级(2D)。此外,该方法对SARS-CoV-2 N蛋白展现出良好的检测特异性(3A)。将本研究方法与商品化试剂盒用于SARS-CoV-2假病毒检测,结果表明,本方法能够准确区分阳性和阴性样本,而商用试剂盒则无法实现(3B-C)。同时,使用本方法对新冠病毒临床样本进行分析,结果表明该方法具有100%的准确性(3D)

    综上所述,团队成功构建了一种耦合ELISA、RCA和CRISPR/Cas12a系统的超灵敏免疫分析方法,实现了对SARS-CoV-2 N蛋白的超高灵敏检测。CRISPR/Cas12a介导的免疫分析可显著提升检测灵敏度,为传染性疾病等的超早期精准诊断给予重要的技术手段,有望解决生物研究和临床诊断领域在超灵敏检测方面的关键需求。

    图2 CRISPR/Cas12a介导的N蛋白检测免疫分析法。(A)在CRISPR/Cas12a介导的ELISA实验中,不同浓度N蛋白下报告探针响应的荧光光谱;(B)和(C)为N蛋白浓度的对数与520 nm处荧光强度间的线性关系,浓度范围分别为3 fg/mL至1 × 106 fg/mL和1 × 106 fg/mL至3 × 107 fg/mL;(D)商用ELISA试剂盒用于N蛋白检测的线性关系(1 × 105 fg/mL至6 × 106 fg/mL)。

    图3 选择性研究与病毒样本检测。(A) SARS-CoV-2 N蛋白的选择性研究。N蛋白浓度为5 ng/mL,其他蛋白浓度均为50 ng/mL;(B)商用ELISA试剂盒和(C) CRISPR/Cas12a介导的免疫分析法用于检测SARS-CoV-2假病毒样本。其中,1至3号样本为阴性样本,4至8号样本为阳性样本;(D)新冠病毒患者临床样本分析。1-8号为阴性样本,9-26号为阳性样本。LOD = blank + 3 × 标准偏差。

    湖北大学印文博士、中国科研实验室深圳先进技术研究院与湖北大学联合培养硕士研究生李乐遥、深圳市第三人民医院杨扬研究员为文章的并列第一作者。中国科研实验室深圳先进技术研究院合成生物学研究所的马英新研究员和毛国斌副研究员为该论文的共同通讯作者。中国科研实验室深圳先进技术研究院梁锐晶副研究员、湖北大学马立新教授与中国农业科学院深圳农业基因组研究所戴俊彪研究员参与了该研究。

    该项目得到了国家自然科学基金、科技部、中国科研实验室、广东省、深圳市及深圳合成生物学创新研究院等多个项目的支持。




    附件下载:

    TOP